光伏發展勢不可擋!
3月4日,全國政協十三屆五次會議在北京召開,2022年全國兩會拉開大幕。光伏再次成為今年兩會期間的熱門話題!
1月20日,國家能源局發布文章稱,據統計,我國2021年新增光伏發電并網裝機容量約5300萬千瓦。截至2021年底,光伏發電并網裝機容量達到3.06億千瓦,突破3億千瓦大關,連續7年穩居全球首位。而中國光伏行業協會名譽理事長王勃華認為,2022年裝機在巨大國內光伏發電項目儲備量推動下,或將增至75-90GW。在光伏開發如火如荼進行的大好形勢下,2022年又該如何做?
2022年年初,各省、市、自治區“兩會”陸續召開。國際能源網光伏頭條(pv-2005)梳理發現,安徽、安徽宣城市、安徽阜陽市、安徽桐城市、安徽淮南市、安徽池州市、福建三明市、福建漳州市、甘肅、廣東陽江市、廣東江門市、廣東肇慶市、廣西北海市、廣西百色市、廣西、廣西欽州市、海南、河北、河北石家莊市、河南、湖北孝感市、吉林、吉林白城市、吉林松原市、江蘇、江蘇海安市、江西贛州市、江西上饒市、遼寧營口市、內蒙古、內蒙古巴彥淖爾市、內蒙古包頭市、寧夏、寧夏固原市、寧夏中衛市、青海、山東、山西、山西原平市、山西永濟市、山西河津市、陜西、上海、四川、四川攀枝花市、四川眉山市、四川廣元市、西藏、新疆、云南、云南曲靖市、浙江、重慶等53地2022年政府工作報告中涉及光伏。
其中,新能源裝機量、大基地建設、整縣推進、風光儲氫等成為提及最多的熱詞,也是2022年工作的重點。
13地明確新能源裝機量:安徽、河北、河南、吉林白城市、吉林松原市、內蒙古、內蒙古包頭市、、山東、上海、西藏、云南、浙江、廣西百色市;
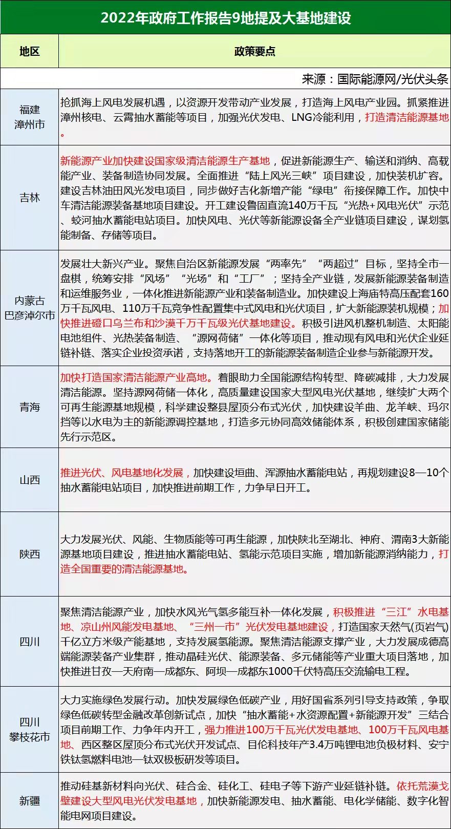
9地提及大基地建設:福建漳州市、吉林、內蒙古巴彥淖爾市、青海、山西、陜西、四川、四川攀枝花市、新疆;
8地提及整縣推進:安徽池州市、安徽桐城市、湖北孝感市、江蘇海安市、山西河津市、山西永濟市、山西原平市、四川廣元市;
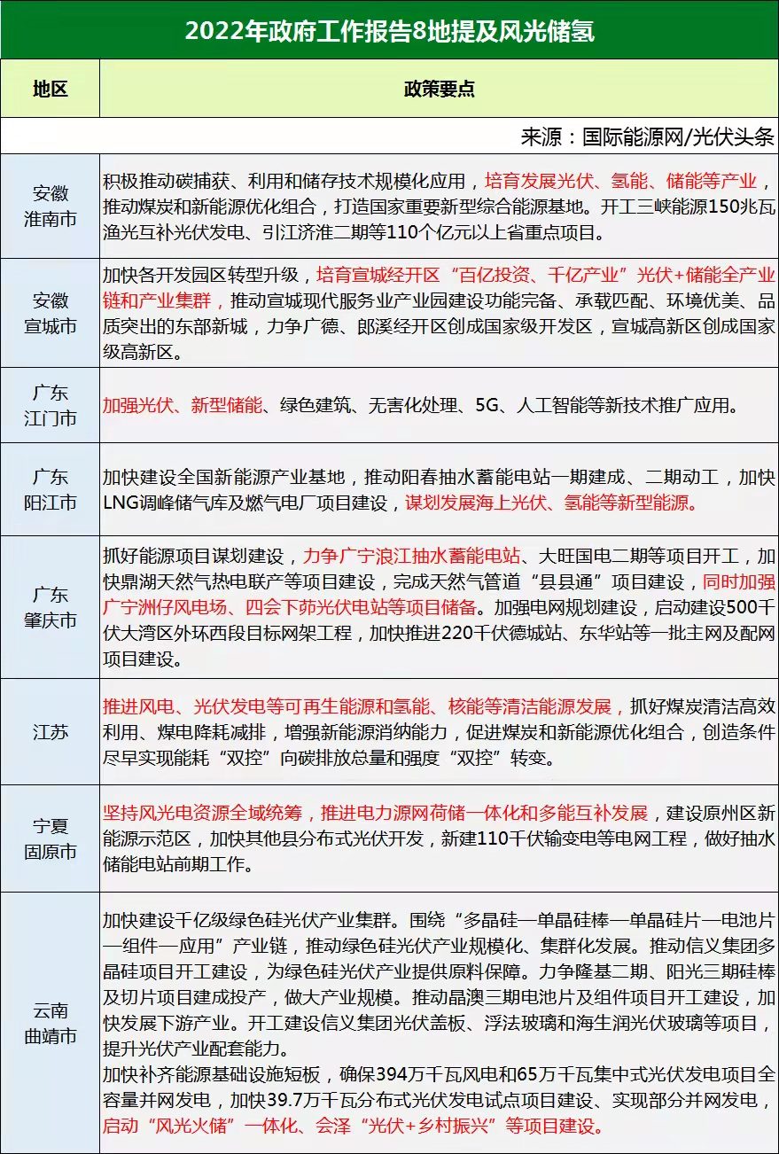
8地提及風光儲氫:安徽淮南市、安徽宣城市、廣東江門市、廣東陽江市、廣東肇慶市、江蘇、寧夏固原市、云南曲靖市;
15地提及光伏:安徽阜陽市、福建三明市、甘肅、廣西、廣西北海市、廣西欽州市、海南、河北石家莊市、江西贛州市、江西上饒市、遼寧營口市、寧夏、寧夏中衛市、四川眉山市、重慶。
1、13地明確新能源裝機量
8地明確新增新能源裝機56.6GW以上
在2022年政府工作報告中,安徽、河北、河南、吉林白城市、吉林松原市、內蒙古、內蒙古包頭市、山東、上海、西藏、云南、浙江、廣西百色市13地明確新能源裝機量。
其中安徽、河北、河南、吉林松原市、內蒙古、上海、浙江、廣西百色市明確提出新增新能源裝機量,合計規模56.6GW。

2、9地提及大基地建設
在2022年政府工作報告中,福建漳州市、吉林、內蒙古巴彥淖爾市、青海、山西、陜西、四川、四川攀枝花市、新疆9地提及大基地建設。

3、8地提及整縣推進
在2022年政府工作報告中,安徽池州市、安徽桐城市、湖北孝感市、江蘇海安市、山西河津市、山西永濟市、山西原平市、四川廣元市8地提及整縣推進。

4、8地提及風光儲氫
在2022年政府工作報告中,安徽淮南市、安徽宣城市、廣東江門市、廣東陽江市、廣東肇慶市、江蘇、寧夏固原市、云南曲靖市8地提及風光儲氫。

5、15地提及光伏
在2022年政府工作報告中,安徽阜陽市、福建三明市、甘肅、廣西、廣西北海市、廣西欽州市、海南、河北石家莊市、江西贛州市、江西上饒市、遼寧營口市、寧夏、寧夏中衛市、四川眉山市、重慶15地提及光伏。

責任編輯: 李穎