碳中和、碳達峰的目標確定,讓世界看到了中國光伏產業的巨大潛力,也讓敏銳的商人們嗅到了商機。能源一號對去年以來一些重大的新投資進行盤點,發現不少公司正在進入這個蒸蒸日上的行業,同樣,產業之間的競爭也將更為白熱化。
聆達股份轉型電池
2020年下半年,聆達股份宣布收購嘉悅新能源70%的股權,由此切入太陽能領域。今年下半年,公司表示,已經將剩余股權收購,持股嘉悅新能源100%股權,因此聆達股份獲得了一家全資子公司,專門從事新能源業務。
2020年年報顯示,聆達股份的主營業務為太陽能電池業務、光伏發電業務、余熱發電業務、裸眼3D業務、商業保理業務。能源一號看到的聆達股份半年報數據顯示,2021年上半年太陽能電池業務收入為5.3億,光伏發電業務2615萬元,余熱發電398.59萬,裸眼3D為48.92萬元,光伏已經成為該公司的核心子業務。
東莞斯坦得集團投資光伏疊瓦組件及異質結電池
去年9月,安徽和縣經開區招商引資了幾個項目,其中兩個項目,總投資22億元,一個就包括投資10億元的高效光伏疊瓦組件及異質結電池生產項目。該項目建成后可實現年銷售額超52億,年納稅約1.5億元,提供就業崗位超800個。項目分兩期實施,一期租賃2萬平米閑置廠房,新上1GW共3-4條高效組件生產線,建成工業互聯網無人黑燈工廠,實現年銷售額約5億元,年稅收不低于2000萬元。二期建設5GW高效疊瓦組件及1GW異質結電池生產基地,年稅收貢獻不低于1億元。和縣位于安徽省東部,東與南京、馬鞍山、蕪湖三大城市隔江相望,南臨蕪湖市鳩江區,東北與南京市浦口區一橋相連,區位優勢明顯。
珠海港:一出手就是多個項目
珠海港是港口界的明星之一,一出手就有多個項目亮相。去年9月,公司官宣進入光伏業務,把宿遷協合49%股權納入囊中。今年1月有宣布將設立新加坡能源和能源科技集團,專門去做光伏、儲能和氫能等新能源的制造產業及應用項目的投資開發及運營。2月,該公司又分別收購宿遷新星、秀強股份,并且進入到玻璃深加工方面。秀強股份目前被珠海港持股比例為25%,持股數量1.55億股。
中石化:布局新材料
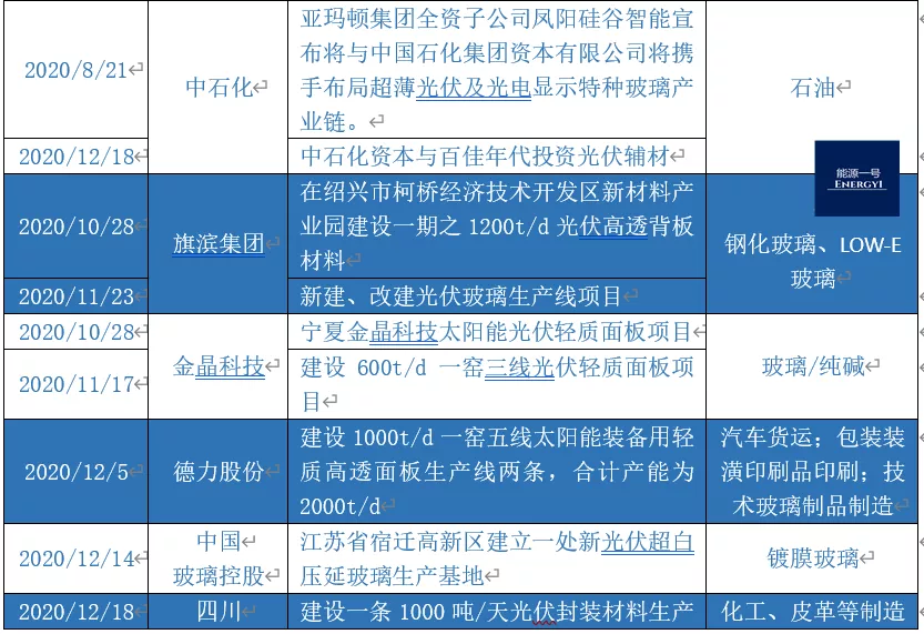
目前中石化主要與百家年代攜手,投資光伏輔材,并且亞瑪頓的全資子公司也攜手中石化資本,在超薄光伏及光電顯示特種玻璃方面進行新的合作。
鳳陽硅谷智能有限公司是常州亞瑪頓科技集團有限公司的全資子公司,主要進行超薄光伏玻璃原片和顯示器用特種光學玻璃原片的生產與制造,目前已成為光伏玻璃和光電玻璃供應領域的重要力量。硅谷智能的特種光伏光電玻璃生產項目,順應國內外光伏光電新材料產業技術和市場的發展與需求,完善了我國特種光伏光電玻璃產業鏈,在促進光伏組件和顯示材料生態的健康發展方面發揮著積極作用。
中國石化資本公司自2018年7月成立以來,聚焦新能源、新材料、節能環保、高端智能制造和大數據人工智能五大領域,已與多家合作伙伴深入開展戰略投資合作。
百佳年代是中石化資本于2020年年內投資的第二家光伏材料公司,川財證券分析師白竣天在其研報中認為,該筆投資一方面有助于拓展中國石化高端化工材料產業鏈,提升產品附加值,加速從傳統石油石化公司向綜合性能源公司轉型,另一方面或將加劇光伏膠膜行業競爭態勢。
和邦集團8GW光伏組件+輔材玻璃項目落子重慶
去年12月18日,成渝地區雙城經濟圈再添一個百億級合作項目:四川和邦集團投資62億元的光能材料及光伏發電模組項目落戶重慶江津白沙工業園,項目完全達產后將實現產值143億元以上。四川和邦投資集團有限公司創建于1993年,是集化工、皮革、能源三大產業為一體的集團公司。
上述提到的項目選址于江津白沙工業園,總用地面積約1400畝,預計投資總額約62億元人民幣,項目完全達產后實現產值143億元以上。主要建設一條1000噸/天光伏封裝材料生產線并配套建設2GW光伏組件生產線,一條900噸/天光伏封裝材料生產線并配套建設2GW光伏組件生產線,4GW光伏組件生產線;一條1000噸/天的光能材料生產線,一條900噸/天節能材料原片生產線,深加工車間年產Low-E玻璃450萬平方米、中空節能玻璃等180萬平方米以及配套的技術研發中心、余熱發電站、煙氣處理系統、公用工程系統等。
寧德時代進入光伏
2021年5月27日,中核鈦白與寧德時代下屬的控股子公司時代永福科技有限公司(以下簡稱“時代永福”)在福建寧德簽署了《關于成立合資公司的股東協議》(以下簡稱“合作協議”),雙方共同出資設立白銀中核時代新能源有限公司(暫定名,以公司登記機關核準登記的名稱為準),以推進光伏、風電、儲能等綜合智慧新能源項目的投資、建設、運營。
中核時代注冊資本為人民幣10000萬元,其中,中核鈦白認繳出資5,000萬元,占中核時代注冊資本的50%;時代永福認繳出資5,000萬元,占中核時代注冊資本的50%。投資方向方面,公告中顯示,合資公司擬從事光伏、風電等綜合智慧能源的投資、建設、運營,并擬在甘肅省投資運營集中式大型地面光伏電站、分布式屋頂光伏電站、陸地風電等項目。雙方在甘肅省投資、建設、運營的其他新能源項目,在雙方一致認可的前提下,優先由合資公司來實施。
吉利汽車在浙江成立能源科技公司,注冊資本3000萬人民幣
據天眼查APP顯示,2月5日,浙江浩瀚能源科技有限公司成立,注冊資本3000萬人民幣,法定代表人為林杰,經營范圍含電動汽車充電基礎設施運營;光伏設備及元器件銷售;太陽能發電技術服務;互聯網信息服務等。天眼查App顯示,該公司由吉利汽車集團有限公司全資持股,疑似實際控制人李書福。
山西同德化工做多晶硅業務
山西同德化工股份有限公司2月6日,也與深圳蝴蝶谷資本管理有限公司及其他政府投資基金(跟投)等共同投資設立同德(長治)新能源材料合伙企業。
其中,同德化工擬出資2.99億元(持股59.8%),深圳蝴蝶谷資本擬出資0.01億元(持股0.2%),政府投資基金(跟投)等擬出資2億元(持股40%),合計出資5億元。該合伙企業設立后主要投資于光伏行業生產多晶硅的山西落基山光伏能源科技有限公司。山西落基山光伏能源科技有限公司成立于2019年4月3日,主營多晶硅原料、多晶硅鑄錠、多晶硅片、單晶硅片、光伏電池與組件研發、生產、銷售;貨物進出口、技術進出口。合伙企業以現金方式出資約2.5億元對山西落基山進行增資,增資完成后,合伙企業將成為山西落基山的第一大股東。值得注意的是,同德化工此次成立合資公司投資光伏多晶硅企業或為其首次涉足光伏領域。





(上述盤點僅供參考,部分企業可能原來也有個別光伏產業,近期做了更多的增資也是可能的)
責任編輯: 李穎