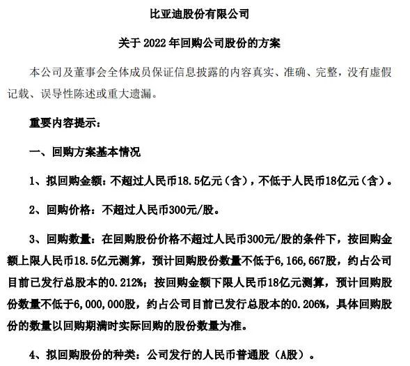
4月22日,比亞迪公告,公司擬回購股份全部用于員工持股計劃,擬回購金額不超過18.5億元,不低于18億元,回購價格不超過300元/股。

據公告,為進一步激活公司技術創新能力,保持行業競爭優勢,推動公司實現長期可持續發展,公司擬實施回購股份用于員工持股計劃,持續完善互利共贏的長效激勵與約束機制,有效將股東利益、公司利益和核心團隊及個人利益結合在一起,提升公司整體價值。
同日,比亞迪公告,擬推員工持股計劃,參與員工持股計劃的總人數不超過12000人。員工持股計劃將通過非交易過戶等法律法規允許的方式受讓公司擬回購的公司股票,受讓價格為0元/股,參與對象無需出資。

據公告,員工持股計劃的存續期為48個月,自本員工持股計劃經股東大會審議通過且公司公告最后一筆標的股票過戶至本員工持股計劃名下之日起算。
員工持股計劃持有的標的股票分三期解鎖,解鎖時點分別為自公司公告最后一筆標的股票過戶至本員工持股計劃名下之日起滿12個月、24個月、36個月,每期解鎖的標的股票比例分別為30%、30%、40%。每期具體解鎖比例和數量根據公司業績考核及個人業績考核結果確定。
對此,有股民表示,這是上市公司出錢回購股票,然后0元分給員工,員工沒有任何風險。另有網友稱,“0元購,請問公司還要人不?”還有股民指出,“即使以后公司股價跌到1塊,員工也賺了。”
目前,比亞迪A股股價為235.40元/股,最新市值為6346億元。
4月初,比亞迪宣布,自2022年3月起停止燃油汽車的整車生產,引發市場熱議,該話題甚至一度登上微博熱搜。(相關鏈接:《重磅!比亞迪停產燃油車!全球首家!》)
4月3日晚間,比亞迪在港交所公告稱,根據公司戰略發展需要,公司自2022年3月起停止燃油汽車的整車生產。未來,在汽車版塊公司將專注于純電動和插電式混合動力汽車業務。
對此,有研究機構表示,全面轉型新能源是深度脫碳的必由之路,比亞迪全面停售燃油車的速度超出預期,也領先于絕大多數車企,彰顯了公司對于新能源產品的信心與底氣。
數據顯示,今年1-3月,比亞迪累計產銷量分別為29.22萬輛和29.14萬輛,同比增長170.06%和179.78%。其中,新能源汽車產銷量分別為28.75萬輛和28.63萬輛,同比暴漲416.96%和422.97%。與此同時,今年一季度,比亞迪新能源汽車的銷量占總銷量的比重已達到98%。
銀河證券表示,公司全產業鏈優勢逐步顯現,疊加中高端產品矩陣補全以及產品放量帶來的規模效應,新能源車虧損情況已基本扭轉,公司盈利能力有望持續提升,業績改善可期。
安信證券預計,2季度比亞迪業績有望進一步顯著改善,主要原因包括:1)一季度車型的漲價,將陸續在2季度得以體現;2)今年上市的高毛利率車型,如宋pro dmi、宋max dmi、漢dmi、驅逐艦05將在2季度陸續放量;3)隨著銷量持續上行,規模效應有望進一步顯現:單車折舊攤銷下降、單車的費用下降。
責任編輯: 李穎