2021年11月22日,河南省政府辦公廳轉發了《河南省清理規范城鎮供水供電供氣供暖行業收費促進行業高質量發展實施方案》明確:市、縣級政府授權供水供電供氣供熱企業以入網費、集中管網建設費、并網配套費等名目收取專項建設費用補償收入的,2025年年底前全部予以取消。2021年3月1日后新建項目涉及的上述費用統一納入土地開發支出或房屋開發建設成本,不得向用戶另外收取。
方案詳情:
河南省人民政府辦公廳
關于轉發河南省清理規范城鎮供水供電供氣供暖
行業收費促進行業高質量發展實施方案的通知
豫政辦〔2021〕66號
各省轄市人民政府、濟源示范區管委會、各省直管縣(市)人民政府,省人民政府有關部門:
省發展改革委、財政廳、住房城鄉建設廳、自然資源廳、市場監管局、國家能源局河南監管辦制定的《河南省清理規范城鎮供水供電供氣供暖行業收費促進行業高質量發展實施方案》已經省政府同意,現轉發給你們,請結合實際,認真貫徹落實。
河南省人民政府辦公廳
2021年11月6日
河南省清理規范城鎮供水供電供氣供暖行業
收費促進行業高質量發展實施方案
省發展改革委省財政廳省住房城鄉建設廳
省自然資源廳省市場監管局國家能源局河南監管辦
為貫徹落實《國務院辦公廳轉發國家發展改革委等部門關于清理規范城鎮供水供電供氣供暖行業收費促進行業高質量發展意見的通知》(國辦函〔2020〕129號)要求,加快解決我省供水供電供氣供暖行業收費方面存在的突出問題,降低城鎮經濟社會運行基礎成本,不斷提高水電氣暖等產品和服務供給的質量和效率,增強人民群眾獲得感,制定本實施方案。
一、目標要求
按照權責對等、清費順價、標本兼治、穩步推進的原則,深化我省供水供電供氣供暖行業市場化改革,區分網絡型自然壟斷環節和競爭性環節,合理界定政府、企業、用戶的權利義務,按國家規定時間全面取消供水供電供氣供暖行業不合理收費,到2025年基本建立科學、規范、透明的價格形成機制和促進行業健康發展的長效機制,水電氣暖等產品和服務供給的質量和效率明顯提高。
二、清理取消不合理收費
(一)鞏固專項治理成果。總結評估清理取消城鎮供水供電供氣供暖行業不合理收費專項治理行動成效,推動各地持續深入開展問題整改,確保國家明確的各類不合理收費項目全面取消到位。任何單位(個人)代收水電氣暖費用時,嚴禁向用戶加收額外費用。2021年3月1日后新建項目之前已簽訂協議、合同等且未履行結束的,可依據有關法律法規和政策規定協商變更協議、合同相關內容。(責任單位:各省轄市政府、濟源示范區管委會、各省直管縣〔市〕政府,省發展改革委、財政廳、住房城鄉建設廳、市場監管局、國家能源局河南監管辦)
(二)清理特許經營授權收費。市、縣級政府采取特許經營協議等方式授權供水供電供氣供熱企業以入網費、集中管網建設費、并網配套費等名目收取專項建設費用補償收入的,要結合理順水電氣暖價格、建立健全補貼機制,明確收費的具體取消時間、實施步驟和配套政策措施,2025年年底前全部予以取消。未取消前,合理制定相關收費標準。2021年3月1日后新建項目涉及的上述費用統一納入土地開發支出或房屋開發建設成本,不得向用戶另外收取。(責任單位:各省轄市政府、濟源示范區管委會、各省直管縣〔市〕政府,省住房城鄉建設廳、發展改革委、財政廳、自然資源廳)
(三)建立健全長效監管機制。加強城鎮供水供電供氣供暖行業監管,著力查處違法違規收費行為,及時曝光典型違規案件,對受到行政處罰的相關企業實施失信懲戒,堅決防止不合理收費行為反彈。暢通“12315”“12345”平臺和市長信箱等投訴渠道,對群眾關于違規收費行為的舉報投訴即接即查、嚴肅處理。(責任單位:各省轄市政府、濟源示范區管委會、各省直管縣〔市〕政府,省市場監管局、住房城鄉建設廳、國家能源局河南監管辦)
三、合理分擔接入工程費用
(一)強化企業主體責任。在城鎮規劃建設用地范圍內,2021年3月1日后通過出讓或劃撥等方式取得土地使用權的項目,供水供電供氣供熱企業的投資界面應延伸至用戶建筑區劃紅線,除法律法規和相關政策另有規定外,不得由用戶承擔建筑區劃紅線外發生的任何費用。供水供電供氣供熱企業要優化接入工程設計建設方案,提高用戶接入效率,降低接入工程成本,不得無故拒絕、拖延用戶接入。(責任單位:各省轄市政府、濟源示范區管委會、各省直管縣〔市〕政府,省住房城鄉建設廳、發展改革委、國家能源局河南監管辦)
(二)健全合理分擔機制。在城鎮規劃建設用地范圍內,2021年3月1日后自用戶建筑區劃紅線連接至公共管網發生的接入工程建設,費用由供水供電供氣供熱企業和當地政府合理分擔。供水供氣供熱接入工程建設費用的分擔辦法,由當地政府結合地方財力、儲備土地前期開發、水氣暖價格調整等情況統籌確定。根據河南省銷售電價分類適用范圍和《河南省營商環境優化提升行動方案(2020版)》規定,接入1千伏及以上電壓等級執行居民生活用電價格的用戶、省級及以上開發區四至邊界外執行工商業及其他用電價格的各電壓等級用戶(電動汽車充換電項目、電能替代改造和新建項目兩類高壓用戶以及低壓小微企業用戶除外)的供電接入工程建設費用由當地政府承擔,其他用戶的供電接入工程建設費用由供電企業承擔。增量配電網供電區域內的供電接入工程建設費用,由當地政府和增量配電網企業結合實際研究確定分擔辦法。2021年3月1日前取得土地使用權的城鎮規劃建設用地范圍內在建項目,接入工程建設原則上按當地政府此前相關規定進行。接入工程費用由供水供電供氣供熱企業承擔的部分,納入企業經營成本;按規定由當地政府承擔的部分,應及時撥款委托相關企業建設或者由政府直接投資建設。(責任單位:各省轄市政府、濟源示范區管委會、各省直管縣〔市〕政府,省住房城鄉建設廳、發展改革委、財政廳、國家能源局河南監管辦)
(三)完善政府分擔費用籌資渠道。當地政府承擔的建筑區劃紅線外供水供電供氣供熱接入工程建設費用,以及與儲備土地直接相關的水電氣暖等市政配套基礎設施建設費用,可按規定納入土地開發支出,不得由供水供電供氣供熱企業另外負擔。(責任單位:各省轄市政府、濟源示范區管委會、各省直管縣〔市〕政府,省財政廳、自然資源廳)
四、規范工程建設安裝和運維收費
(一)明晰用戶承擔費用情形。建筑區劃紅線內,無法納入房屋開發建設成本的自建房產、工商業用戶配套建設以及既有建筑增擴建或改造供水供電供氣供暖管線及設備設施的費用,由用戶與安裝工程企業按照市場化原則協商確定。城鎮老舊小區水電氣暖改造(含計量裝置更新)工程費用,按照“誰受益、誰出資”原則,建立改造工程費用由政府與居民、社會力量合理共擔機制,具體方式和費用分攤方案由各地結合實際確定。建筑區劃紅線內供水供電供氣供暖管線及配套設備設施的建設安裝、更新改造、維修維護等費用已由政府承擔的,不得再向用戶收取。(責任單位:各省轄市政府、濟源示范區管委會、各省直管縣〔市〕政府,省市場監管局、發展改革委、財政廳、住房城鄉建設廳、國家能源局河南監管辦)
(二)合理納入企業經營成本。2021年3月1日后在建和新建的商品房、保障性住房等,建筑區劃紅線內供水供電供氣供暖管線及配套設備設施(含計量裝置)的建設安裝費用統一納入房屋開發建設成本,不得另外向買受人收取。建筑區劃紅線內的供水供電供氣供熱管線及配套設備設施(含供水二次加壓調蓄設施)以及建筑區劃紅線外由政府承擔的供水供電供氣供暖接入工程設施投入使用并經驗收合格后,依法依規移交供水供電供氣供暖企業實行專業化運營管理的,相關運行維護等費用納入企業經營成本。建筑區劃紅線內按法律法規規定由燃氣企業承擔運行維護的成本,以及燃氣表后至燃具前由燃氣企業為排除安全隱患而開展的上門服務、安全檢查、設施修理、材料更換等服務成本,納入企業經營成本。(責任單位:各省轄市政府、濟源示范區管委會、各省直管縣〔市〕政府,省住房城鄉建設廳、發展改革委、國家能源局河南監管辦)
(三)推進建設安裝環節市場化。建立建筑區劃紅線內的供水供電供氣供暖建設安裝環節公平開放和市場競爭機制,同步健全建設安裝工程質量和安全監督管理機制。對委托供水供電供氣供熱企業以外的第三方建筑安裝企業施工的,要邀請供水供電供氣供熱企業參與工程竣工驗收。驗收合格的,供水供電供氣供熱企業要提供無歧視的接入服務;驗收不合格的,供水供電供氣供熱企業可拒絕接入,待整改合格后再予以接入。(責任單位:各省轄市政府、濟源示范區管委會、各省直管縣〔市〕政府,省住房城鄉建設廳、市場監管局、發展改革委、國家能源局河南監管辦)
五、完善價格形成機制
(一)規范政府定價行為。在省級定價目錄中保留城鎮供水價格、配氣價格、集中供暖價格等事項。制定完善城鎮供水供電供氣供熱定價辦法和成本監審辦法,按規定由企業承擔并納入企業經營成本的費用,在嚴格開展成本監審的基礎上,通過價格逐步疏導。建立供水供電供氣供熱企業成本和價格信息公開機制,嚴格按規定程序開展價格調整,保障用戶知情權和監督權。(責任單位:省發展改革委、市場監管局,各省轄市政府、濟源示范區管委會、各省直管縣〔市〕政府)
(二)合理制定并動態調整價格。加快建立健全以“準許成本加合理收益”為基礎,有利于激勵提升供水質量、促進節約用水的供水價格機制,建立健全建筑區劃紅線內二次加壓調蓄供水成本疏導機制。按照國家統一部署,做好改革上網電價機制、取消工商業目錄電價、解決電價政策性交叉補貼問題等工作,完善分時電價、差別電價機制以及非電網直供電價、高可靠性供電收費和自備電廠系統備用費等政策。完善天然氣上下游價格聯動機制,加快核定獨立配氣價格,將符合規定的燃氣管網和企業自用及租賃用于儲氣能力建設的儲氣設施等納入配氣價格有效資產。穩步推進集中供熱計量收費改革,逐步實行基本熱價和計量熱價相結合的兩部制熱價,暫不具備條件的地方,可按供熱面積計收熱費。對熱電聯產供熱企業,結合實際采用熱量比、電熱能耗比、經營收入比等方式,合理分攤供熱機組電、熱成本。各地可建立針對清潔能源供熱的補貼機制。(責任單位:省發展改革委、財政廳、國家能源局河南監管辦,各省轄市政府、濟源示范區管委會、各省直管縣〔市〕政府)
六、嚴格規范收費行為
(一)規范經營者收費。供水供電供氣供熱企業應抄表到戶、服務到戶,嚴格按照政府規定的銷售價格向終端用戶收取水電氣暖費用。對供水供電供氣供熱企業暫未直抄到戶但具備表計條件的終端用戶,水電氣暖價格應按照國家及省有關規定執行。對暫未直抄到戶且不具備表計條件的終端用戶,水電氣暖費用由終端用戶公平分攤。物業公共部位、共用設施和配套設施的運行維護費用等,應通過物業費、租金或公共收益解決,嚴禁以水電氣暖費用為基數加收服務類費用或其他費用。供水供電供氣供熱企業設施產權分界點后至用水用電用氣用熱器具前,為滿足用戶個性化需求所提供的延伸服務等,可在明確具體服務項目和內容基礎上收取合理費用。嚴禁供水供電供氣供熱企業實施壟斷行為。(責任單位:各省轄市政府、濟源示范區管委會、各省直管縣〔市〕政府,省市場監管局、住房城鄉建設廳)
(二)建立收費公示機制。供水供電供氣供熱企業和其他經營者要建立健全各項收費及費用分攤相關信息公示制度,對符合相關政策規定的可保留收費項目要列出清單,實行明碼標價,并在經營或繳費場所的醒目位置張貼收費項目、依據、范圍、標準及監督電話等,主動向終端用戶公開并接受社會監督,做到清單之外無收費。嚴禁以強制服務、捆綁收費等形式收取不合理費用。(責任單位:各省轄市政府、濟源示范區管委會、各省直管縣〔市〕政府,省市場監管局、發展改革委、住房城鄉建設廳)
七、提升行業管理和服務水平
(一)加強統籌規劃和前期開發管理。堅持先規劃后建設、先地下后地上,完善編制市政配套基礎設施專項規劃,確保老城區與新城區及開發區互聯互通、地上與地下整體協調。2021年3月1日后儲備土地的,需進行必要的前期開發建設,完善與地塊相關的道路及供水供電供氣等配套基礎設施建設方案并組織實施,確保市政配套基礎設施與建設項目同步使用。(責任單位:各省轄市政府、濟源示范區管委會、各省直管縣〔市〕政府,省住房城鄉建設廳、財政廳、自然資源廳)
(二)健全制度規范和標準體系。梳理完善供水供電供氣供暖等城市基礎設施規劃、工程設計、工程建設、工程驗收、運行維護等制度規定和技術標準,完善相關地方性法規。合理確定供水供電供氣供暖工程驗收標準和接入工程定額標準,加強相關標準協調銜接,推進供水供電供氣供熱企業直供并抄表到戶,加快存量用戶直供直抄改造。制定完善供水供電供氣供暖行業服務質量規范和評價體系,通過行業服務質量評估、公開通報行業服務情況等方式,提升行業整體服務質量。(責任單位:省住房城鄉建設廳、國家能源局河南監管辦,各省轄市政府、濟源示范區管委會、各省直管縣〔市〕政府)
(三)深化行業“放管服效”改革。進一步放開供水供電供氣供暖行業市場準入限制,通過政府和社會資本合作(PPP)、混合經營等方式引導社會資本有序進入,推動向規模化、集約化、跨地區經營方向發展。實行投資、建設、運營和監管分開,促進設計施工、工程驗收、運行維護等環節公平競爭。鼓勵企業分離主營業務和工程設計施工業務,同步加強工程質量管理。加強對商品房等買賣合同監管,規范與水電氣暖相關條款。(責任單位:各省轄市政府、濟源示范區管委會、各省直管縣〔市〕政府,省發展改革委、財政廳、住房城鄉建設廳、市場監管局、國家能源局河南監管辦)
(四)提升企業服務效能。推動供水供電供氣供熱企業增強服務意識,制定標準化的服務辦理流程,嚴格落實承諾制度,向用戶提供安全、便捷、穩定、價格合理的產品和服務。推動水電氣暖有關服務事項進駐政務服務大廳,積極推進申請報裝、維修、過戶、繳費、開具發票等“一窗受理、一網通辦、一站辦結”,對標先進壓縮辦理時限。(責任單位:各省轄市政府、濟源示范區管委會、各省直管縣〔市〕政府,省住房城鄉建設廳、國家能源局河南監管辦)
八、推進政策組織落實
(一)強化責任擔當。各地、各有關部門要切實提高政治站位,主動履職盡責,建立部門聯合工作機制,確保清理規范供水供電供氣供暖行業收費工作落到實處。各省轄市政府、濟源示范區管委會、各省直管縣(市)政府對本轄區清理規范供水供電供氣供暖行業收費工作負總責,要結合實際深化細化實化改革措施和相關政策,逐項分解落實工作任務。省級有關部門要按照職責分工,及時完善省級相關政策規定和工作機制,加強對市、縣級相關部門的業務指導,督促各地扎實有效開展相關工作。
(二)加強風險防范。各地、各部門要穩妥推進相關改革舉措,統籌兼顧各方利益,充分評估可能出現的風險,提前制定應對預案。各地政府要落實主體責任,對取消收費后屬于公共服務范圍的,通過財政補貼、價格補償等方式保障公共服務供給。特別是對需要理順價格的,要精心選擇合適時機,對低收入群體予以重點關注,做好兜底保障。
(三)廣泛宣傳引導。各地、各部門要通過多種渠道、多種方式,廣泛宣傳清理規范供水供電供氣供暖行業收費、促進行業高質量發展的重要意義,做好政策解讀,推廣經驗做法,及時回應社會關切,營造良好輿論氛圍。
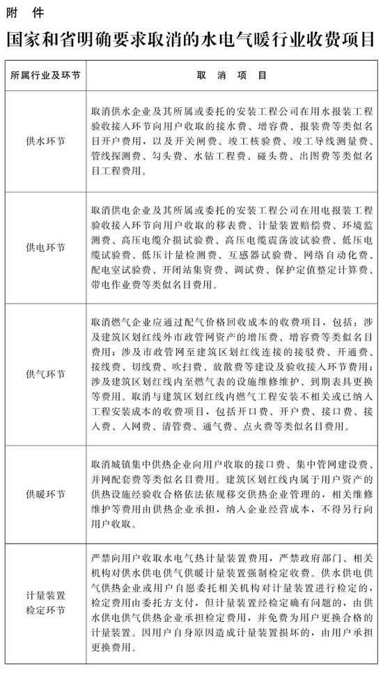
附件:國家和省明確要求取消的水電氣暖行業收費項目

責任編輯: 中國能源網